▪浙江宁波、义乌、杭州等地部分高速公路收费站出口暂时关闭。
▪浙江海港集团发布集卡车辆通行证。
▪上海高速公路设置集卡车辆专用服务区,对服务于上海港的集卡车辆实行闭环管理;上海实施分区分级差异化防控。
近期,因疫情防控需要,多地高速公路的部分收费站出入口和服务区暂时关闭(详细查看:8省市高速出入口管控封闭!各省市高速路口关闭情况汇总)。周末,宁波、义乌也相继发布暂时关闭部分高速公路收费站出口的通告。
宁波
4月9日,宁波市疫情防控办发布《关于暂时关闭宁波市部分高速公路收费站出口的通告》,通告表示,为全力做好宁波市新型冠状病毒感染的肺炎疫情防控工作,经研究决定从2022年4月10日0时起对宁波市部分高速公路收费站出口采取24小时关闭措施。
关闭的高速公路收费站出口如下:
1.甬金高速洞桥出口
2.甬金高速溪口西出口
3.甬台温高速鄞州东出口
4.甬台温高速宁海南出口
5.绕城高速丁家山出口
6.沈海高速观海卫出口
7.慈余高速阳明出口
8.慈余高速马渚出口
9.慈余高速余姚西出口
10.甬莞高速塘溪出口
11.甬莞高速横溪出口
12.甬莞高速力洋出口
13.甬莞高速灵南出口
14.甬莞高速定塘出口
15.杭州湾环线高速大隐出口
开放上述高速公路收费站出口的时间另行发布。
义乌
4月9日晚,义乌新冠疫情防控指挥部发布《关于暂时关闭义乌部分高速公路收费站出口的通告》,通告表示,为全力做好新型冠状病毒感染的肺炎疫情防控工作,经研究决定从2022年4月9日20时起对义乌市部分高速公路收费站出口采取暂时关闭措施。
关闭的高速公路收费站出口如下:
1.杭金衢高速上溪出口
2.甬金高速义亭出口
3.甬金高速佛堂出口
4.义东高速湖门出口
5.义东高速苏溪出口
6.义东廿三里互通出口
开放上述高速公路收费站出口的时间另行发布。上述高速公路收费站入口正常通行。
此外,杭州疫情防控办已于4月7日发布“关于暂时关闭杭州市部分高速公路收费站通行措施的通告”,表示从4月10日10时起,对杭州13个高速公路收费站出口采取24小时关闭措施;绍兴也于4月7日发布了关于多个高速服务区、停车区暂时关停的重要公告。(详细查看:8省市高速出入口管控封闭!各省市高速路口关闭情况汇总)
浙江海港集团发布集卡通行证
4月9日,“浙江易港通”官微发布“海港集团防疫通行证申领通知”,通知表示,为保障港口集装箱运输畅通,浙江海港集团将对进出港口的集卡车发放电子版“海港集团防疫通行证”(简称集卡车通行证),作为全省道路通行和进港作业的凭证,该证在全浙江省范围有效,可从易港通司机端APP申领。
有关要求通知如下:
一、申领集卡车通行证条件
①集卡车司机近3天内2次核酸检测阴性;
②14天内未到过中高风险地区且“健康码”为绿码。
二、通行证使用期间具体要求
①集卡车司机必须每天进行1次核酸检测;
②需安装并实时开启集卡车卫星定位系统;
③集卡司机需严格落实个人防护,主动接受各地主管部门的监督检查和管理。
注:对于“健康码”转为黄码或红码、未按规定进行核酸检测、违反省市疫情防控管理规定被通报、违反港区防疫规定擅自下车、未穿戴防护用品、故意隐瞒行程、伪造行程、伪造核酸检测证明、持虚假证明等情形之一的司机将纳入黑名单管理。同时,终止该车辆使用集卡车通行证,不得允许该车辆进入港区。
通行证申请指南(上下滑动查看):
01申领页面入口
登录至易港通司机端APP,点击“疫情防控”。

02通行证申请
通行证有效期仅限当日,第二天需重新申请。点击上方“通行证申请”,进入通行证申请界面。获取并输入验证码后,点击界面中间的“申请”按钮。申请结果将显示在界面下方“最新申请记录”栏中。显示“可通行”即申请成功,若申请失败则会显示失败原因。

03申请失败处理方式
①失败原因中包含“行程码异常”或“健康码异常”,无法申领;
②失败原因显示“无核酸报告”或“核酸报告不符合申领条件”,若实际拥有符合规定时间内的核酸报告,请点击上方“司机核酸申诉”,进入司机核酸申诉界面,点击“选取文件”按钮,通过选择照片或拍照方式上传规定时间内的核酸报告并等待审核。

04防疫通行证查看
点击上方“防疫通行证”按钮查看防疫通行证申请情况,以下分别为申请失败和申请成功的图例。

易港通小易客服联系方式:0574-27680011
车辆定位数据接入指导:0574-2768612
上海高速设置集卡车辆专用服务区
据“上海发布”4月10日消息,上海市道运局表示,4月11日起,上海市高速公路临时设置5处集装箱运输车辆(以下简称集卡车辆)专用服务区,分别为:G40港沿服务区、G1503东环合庆服务区、G1503南环庄行服务区、G1503同三段小昆山服务区和S32练塘服务区,对服务于上海港的集卡车辆在上海市高速公路实行闭环管理。
为保障上海港集疏运畅通,确保物流链畅通稳定,根据国务院联防联控机制及疫情防控相关工作要求,上海市高速公路对集卡车辆实行闭环管理,集卡车辆专用服务区仅供集卡车辆使用,非集卡车辆请勿进入专用服务区;非集卡车辆可选择上海市高速公路网另9处服务区停靠,集卡车辆请勿进入。
另外,据上海市卫健委今早通报,2022年4月10日0-24时,上海新增本土新冠肺炎确诊病例914例和无症状感染者25173例。根据国务院联防联控机制相关规定,结合上海实际,按照封控区、管控区、防范区,上海全市实施分区分级差异化防控。首批“三区”划分名单将于今天公布。
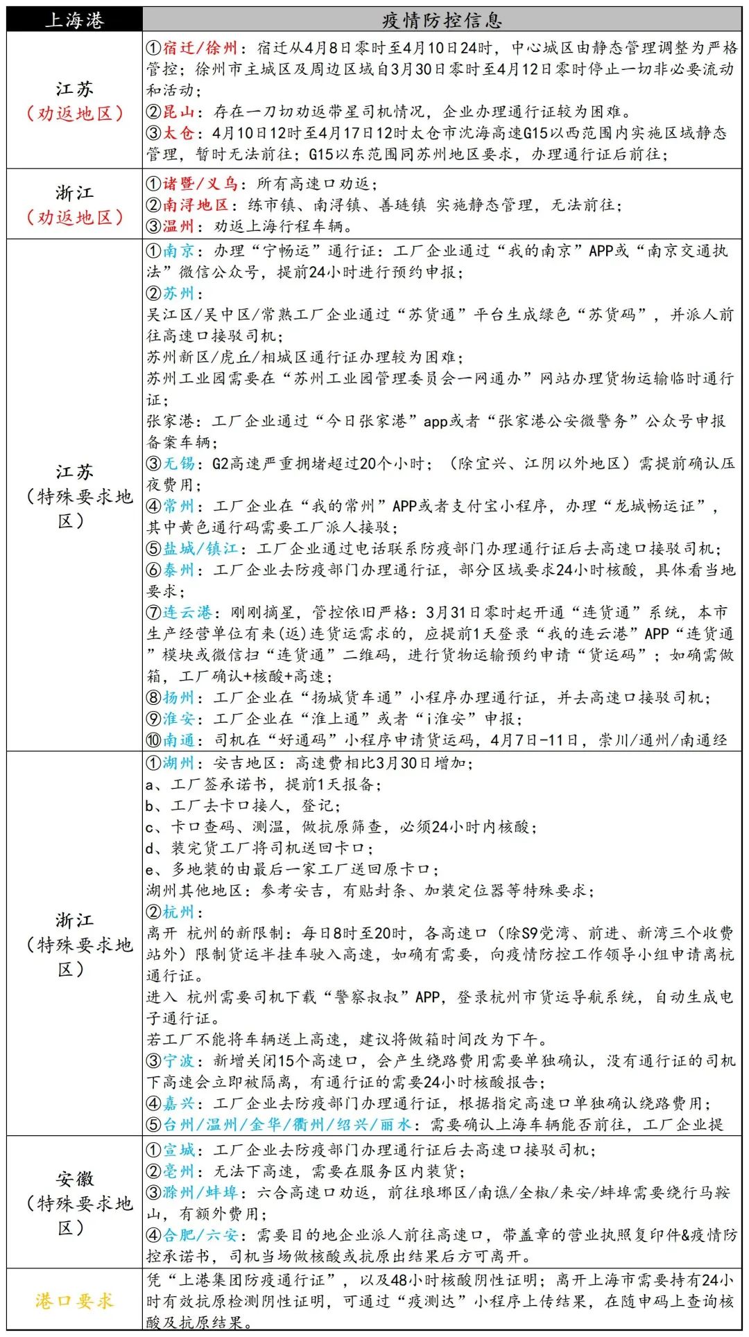
以下是由集卡拖车运输平台鸭嘴兽整理的、截止4月10日的集卡作业疫情防控信息汇总(上下滑动查看):
【华东区域】




【华南区域】

【华北区域】


注:1,材料整理是以每个港口的拖车作业视角出发,存在个别货源地区在多个港口信息中重复并且稍微不一致的情况;
2,信息由鸭嘴兽人工整理更新,人工存在纰漏,无法确保100%实时准确。
*各地管控政策时有变化,出行前请提前确认好当地的管控措施。
